Dust-free cloth is a type of dry-laid non-woven fabric. It is made of 100% polyester fiber double braid. The cloth surface is soft and friction-resistant. It does not shed fibers and is very good in terms of water absorption and cleaning efficiency. Dust-free cloth is widely used in both industrial and medical fields. This article will take you to understand the dust-free cloth, including its characteristics and uses.

Dust-free cloth Features:
1. The cleaning and packaging of dust-free cloth products are completed in the ultra-clean workshop.
2. The dust-free cloth is made of wood pulp fiber and is woven using air-laid technology and a reinforcement process. become.
3. The surface of the dust-free cloth is soft and has excellent hand feel and drape. At the same time, the dust-free cloth also has good Water absorption and water retention properties.
Dust-free Purposes of cloth:
1. With its good water absorption and moisturizing properties, dust-free cloth is widely used in sanitary care products and special medical products. It is widely used in the field of supplies.
2. Dust-free cloths are also involved in industrial production, including wiping conductor production lines and microprocessor assembly production lines. In addition In addition, dust-free cloth is also used in the fields of precision instruments and optical aviation.
3. Because the pharmaceutical field has very strict requirements for cleanliness, dust-free cloth is often used as the production cloth for clean rags.
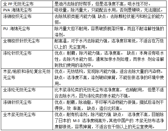
Dust-free Classification of cloth and its characteristics:



